The Challenge
Ajax Fancare is interested on how we can use technology to create a unique and inclusive fan experience. They were having a logistical problem i.e., answering each and every fan’s question via calls, emails, social media, or live chat. They wanted to automate the process by reducing the number of contact moments and to be available 24/7. To answer that, we developed a fancare chatbot.
Ajax Fancare is interested on how we can use technology to create a unique and inclusive fan experience. They were having a logistical problem i.e., answering each and every fan’s question via calls, emails, social media, or live chat. They wanted to automate the process by reducing the number of contact moments and to be available 24/7. To answer that, we developed a fancare chatbot.


The user journey map produced from our observation during the Champions League Semi Finals between Ajax and Tottenham Hotspurs and during the Eredivisie finals between Ajax and FC Utrecht.

The Research
We visited two Ajax games and conducted research to learn the drivers and motivations of fans who visit Ajax games. The survey methodology used 8 fan motivations derived from Performance Communication’s Future Fan Framework: Escape, Eustress, Aesthetic, Achievement, Entertainment, Learning, Connecting and Bonding (Performance Communication, n.d.).
We visited two Ajax games and conducted research to learn the drivers and motivations of fans who visit Ajax games. The survey methodology used 8 fan motivations derived from Performance Communication’s Future Fan Framework: Escape, Eustress, Aesthetic, Achievement, Entertainment, Learning, Connecting and Bonding (Performance Communication, n.d.).
From 160 people, we learn that the composition of motivations is very similar for all segments. As such, the survey was used to decide which features to prioritise and to be integrated inside the chatbot.


Chatbot Personality
Jax is the personification of the chatbot. Jax helps users get the most out of their experience with Ajax.
Traits & Personality:
- Genderless
- Simple & Recogniseable
- An Ajax fan
Jax is the personification of the chatbot. Jax helps users get the most out of their experience with Ajax.
Traits & Personality:
- Genderless
- Simple & Recogniseable
- An Ajax fan

The Workflow
The chatbot is prototyped in Flow.Ai and deployed in Azure to fit the Microsoft environment of Ajax. The knowledge bases (KBs) from Flow.Ai were exported as CSV file and then be fed to the Microsoft prototype’s KBs. The two main Azure services used to develop the prototype are Language Understanding Intelligent Service (LUIS) and QnA Maker.
The chatbot is prototyped in Flow.Ai and deployed in Azure to fit the Microsoft environment of Ajax. The knowledge bases (KBs) from Flow.Ai were exported as CSV file and then be fed to the Microsoft prototype’s KBs. The two main Azure services used to develop the prototype are Language Understanding Intelligent Service (LUIS) and QnA Maker.


The Architecture
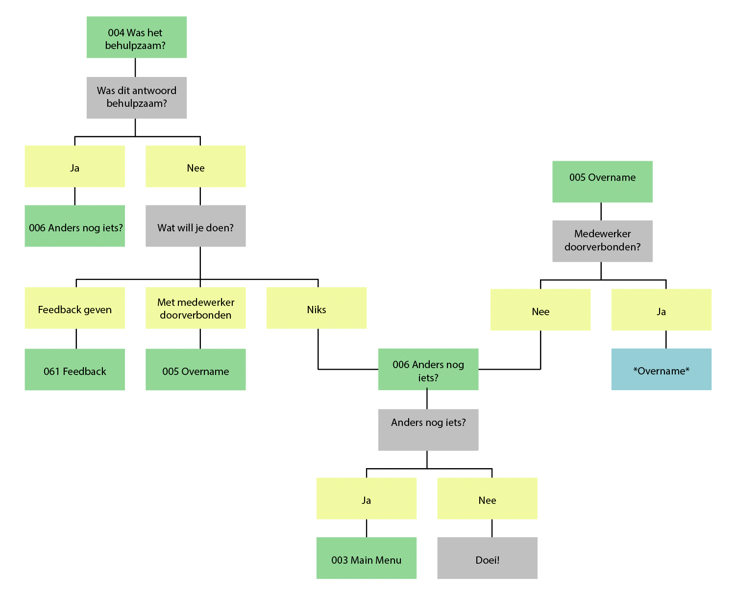
The architecture refers to the conversational diagram of all the possible interaction between the user and the future Ajax Fancare chatbot. All the essential elements of the chatbot, the personality, the fans’ questions, the features, inclusivity are embedded in the architecture.
The architecture refers to the conversational diagram of all the possible interaction between the user and the future Ajax Fancare chatbot. All the essential elements of the chatbot, the personality, the fans’ questions, the features, inclusivity are embedded in the architecture.

A section of the conversation flow: Human takeover.

The brain of the chatbot.


Sentiment Analysis
A feature integrated in the chatbot to detects whether the user feedback / input received is positive, neutral or negative with a classifier. The chatbot would then respond a sentiment-specific reply based on the user’s sentiment. This feature can also be used for fan segmentation purposes.
A feature integrated in the chatbot to detects whether the user feedback / input received is positive, neutral or negative with a classifier. The chatbot would then respond a sentiment-specific reply based on the user’s sentiment. This feature can also be used for fan segmentation purposes.


Jax gives different response depending on the sentiment score.